おかげさまで開設25周年WWW.SOFAB.TV 創業祭

WWW.SOFAB.TV

詳しくはこちら
マイストア マイストア 変更
  • 即日配送
  • 広告
  • 取置可能
  • 店頭受取

HOT ! 6P3S (6L6) シングル真空管アンプ

※WWW.SOFAB.TV 限定モデル
YouTuberの皆様に商品の使い心地などをご紹介いただいております!
紹介動画はこちら

ネット販売
価格(税込)

10440

  • コメリカード番号登録、コメリカードでお支払いで
    コメリポイント : 4ポイント獲得

コメリポイントについて

購入個数を減らす
購入個数を増やす

お店で受け取る お店で受け取る
(送料無料)

受け取り店舗:

お店を選ぶ

近くの店舗を確認する

納期目安:

13時までに注文→17時までにご用意

17時までに注文→翌朝までにご用意

受け取り方法・送料について

カートに入れる

配送する 配送する

納期目安:

2026.03.10 7:7頃のお届け予定です。

決済方法が、クレジット、代金引換の場合に限ります。その他の決済方法の場合はこちらをご確認ください。

※土・日・祝日の注文の場合や在庫状況によって、商品のお届けにお時間をいただく場合がございます。

即日出荷条件について

受け取り方法・送料について

カートに入れる

欲しいものリストに追加

欲しいものリストに追加されました

6P3S (6L6) シングル真空管アンプの詳細情報

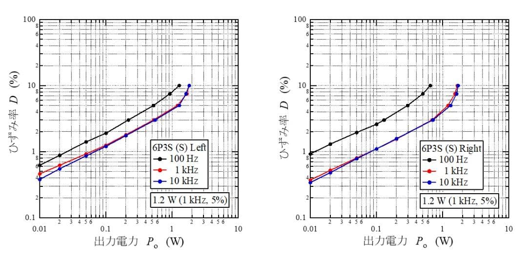
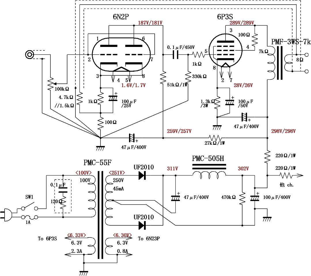
新たに設計、製作しました6P3S (6L6) シングル真空管アンプです。★美品 ATM-1 AIR TIGHT エアータイト 真空管 パワーアンプ。真空管:6P3S 2本、6N2P 2本は、全て付属します。宋:Tokyo SOUND ValveX-SE 真空管ヘッドホンアンプ。出力トランスは、PMF-3WS-7k(ゼネラルトランス)、電源トランスはPMC-55F(ゼネラルトランス)、チョークコイルはPMC-505H(ゼネラルトランス)です。SANSUI AU-α305R プリメインアンプ 動作確認済み。シャーシーの寸法は、250 mm(幅)x 150 mm(奥行)x 60 mm(高さ)(底板有り)です。BAE 1073MPF SINGLE マイクプリアンプ PSUセット。重量は2.8 kgです。VICTOR アンプ用リモコン RM-SA921 AX-Z921用。私が製作および測定の全てを行っています。レトロ 戦前 真空管ラジオ コンドルラジオ受信機 RC-300 並4 整備済。各種特性測定、試聴のため、20時間程度動作させています。【新品未使用】ヤマハ プリメインアンプ A-S301(S) シルバー。6P3S (6L6)アンプの特性は、以下の通りです。Yamaha RX-V577 AVアンプ 別売りBluetoothレシーバー付。(1) 周波数特性:22 Hz-61 kHz (-3 dB) (NFB 5.0 dB) 、(2)出力電力:1.2 W (ひずみ率5%, 1 kHz)(入力電圧:800 mV)、(3) ダンピングファクタ-:3.0~3.4 (50 Hz-35 kHz)、(4) クロストーク:-78 dB以下 (50 Hz-20 kHz)、(5) 残留雑音:左ch:0.18 mV、右ch:0.10 mV。ヤマハYAMAHA/7.1ChAVアンプRX-V573。アンプの回路図および測定した各種特性図は、真空管アンプと一緒にお送りします。McIntosh MA6500 インテグレーテッドアンプ 本体。

同じカテゴリの 商品を探す

ベストセラーランキングです

このカテゴリをもっと見る

この商品を見た人はこんな商品も見ています

近くの売り場の商品

このカテゴリをもっと見る

カスタマーレビュー

オススメ度  4.4点

現在、2944件のレビューが投稿されています。